www.strumentazioneelettronica.it

resultsUrl="https://www.strumentazioneelettronica.it/risultati-ricerca/"

Amplificatore da strumentazioneL’amplificatore da strumentazione (Instrumentation Amplifier o INA) è il cavallo di battaglia delle applicazioni di misura.

In questo articolo verranno illustrate alcune metodologie per sfruttare l'eccellente bilanciamento degli ingressi e la capacità di reiezione di modo comune (Common Mode Ratio o CMR) in continua e a bassa frequenza offerta da questi amplificatori quando vengono utilizzati insieme a dei trasduttori resistivi (per esempio gli estensimetri), dove il sensore è fisicamente lontano dall’amplificatore.

Verranno presentati alcuni metodi per aumentare l’immunità al rumore degli stadi di guadagno, rendendoli meno sensibili alle variazioni dell’alimentazione e alle derive dei parametri dei componenti. Saranno anche riportate le prestazioni e i risultati delle prove per dimostrare il livello di accuratezza e consentire una rapida valutazione del suo impiego nelle applicazioni finali.

Un amplificatore da strumentazione ideale è un dispositivo che amplifica la differenza tra due tensioni di ingresso mentre ignora qualunque segnale comune ad entrambe gli ingressi. L'amplificatore da strumentazione, pertanto, realizza l'importante funzione di estrarre dei piccoli segnali provenienti da un trasduttore o altre sorgenti di segnale, che possono risultare sovrapposti a una tensione di modo comune.

A differenza degli amplificatori operazionali, il cui guadagno ad anello chiuso è determinato da un resistore esterno collegato tra il suo ingresso invertente e l'uscita, un amplificatore da strumentazione utilizza una rete resistiva di retroazione interna, che rimane isolata dai suoi terminali d'ingresso.

Con il segnale d'ingresso applicato ai suoi ingressi differenziali, il guadagno dell'amplificatore da strumentazione può essere predeterminato dalla rete interna oppure può essere regolato tramite una resistenza esterna, anch'essa isolata dagli ingressi di segnale.

Le misure col ponte di Wheatstone

Ponte di WheatstoneFig. 1 - Ponte di WheatstoneQuando si parla di sensori, c’è sempre un certo dibattito riguardo a quello che un ponte Wheatstone può effettivamente fare (Figura 1).

Il ponte può produrre una tensione differenziale che cambia in modo deterministico in risposta alle variazioni di un parametro fisico — con l'ulteriore vantaggio di garantire uan grande immunità alla deriva in temperatura e nel tempo.

La tensione differenziale si colloca a cavallo di una tensione di modo comune (Common Mode o CM) elevata. Per amplificare il piccolo segnale di un ponte si utilizza un amplificatore da strumentazione.

Il bello dell’amplifcatore da strumentazione è che, pur presentando un carico basso o pressochè nullo verso gli elementi del ponte, può rilevare la tensione differenziale ed escludere quella di modo comune fino a un livello quasi impossibile da raggiungere per un amplificatore operazionale tradizionale, a causa dell’alto livello di adattamento richiesto alle resistenze esterne.

L’elettronica coinvolta nelle misure fisiche si trova spesso lontano dal parametro fisico oggetto della misura.

Per esempio un sistema di misura mediante estensimetri, come quelli sepolti sotto l’asfalto in una stazione di pesatura per autocarri o incorporati nella struttura di un ponte, ben difficilmente si troverà nelle vicinanze dell’elettronica utilizzata per leggere i valori misurati.

Ad esempio, avendo a che fare con un estensimetro a due fili a un quarto di ponte come il modello SGT-1/350-TY43 di Omega Corporation, la sistemazione del sensore lontano dall’amplificatore di misura, come illustrato in Figura 2, porta a risultati insoddisfacenti, anche utilizzando per il suo collegamento un doppino intrecciato e schermato.

La configurazione di misura col sensore in posizione remota soffre dell'influenza del rumore ambientaleFig. 2 - La configurazione di misura col sensore in posizione remota soffre dell'influenza del rumore ambientale

Il problema è che i doppini intrecciati e schermati non sono completamente immuni all’interferenza raccolta su cavi di lunga distanza. In questo caso non si può fare affidamento sugli ingressi ben bilanciati dell’amplificatore da strumentazione per eliminare il rumore di modo comune raccolto.

Fastidioso rumore a 120 Hz rilevato all’uscita dell’amplificatore (0,1 V/div, 2 ms/div).Fig. 3 - Fastidioso rumore a 120 Hz rilevato all’uscita dell’amplificatore (0,1 V/div, 2 ms/div).Gli ingressi positivo e negativo dell’amplificatore non vengono influenzati nella stessa misura dalla interferenza captata dal cavo lungo e agli ingressi afferiscono segnali non correlati che la reiezione CMR non può eliminare.

Pertanto, come illustrato in Figura 3, non sorprende di riscontrare un rumore significativo all’uscita del circuito dovuto a questa risposta sbilanciata a fronte di quello che sembra essere rumore di modo comune.

Una soluzione per poter estrarre correttamente la piccola tensione differenziale del ponte dal valore di modo comune (DC e interferenza) è quella di usare due coppie di cavi intrecciati schermati o non schermati (Unshielded Twisted Pair o UTP).

Procedendo in questo modo, entrambi gli ingressi dell’amplificatore sono bilanciati e soggetti alla stessa raccolta di rumore di modo comune (il collegamento è illustrato in Figura 4).

Un dispositivo come l'amplificatore LT6370, caratterizzato da un eccellente CMR (120 dB) a bassa frequenza, può funzionare in maniera efficace nel rimuovere tutto ciò che affligge entrambi gli ingressi dell’amplificatore. Il risultato è una forma d’onda pulita a lunga distanza, anche in ambienti rumorosi.

Misura remota realizzata mediante due cavi non schermati a doppino intrecciatoFig. 4 - Misura remota realizzata mediante due cavi non schermati a doppino intrecciato

Potendo contare sull'elevatissimo rapporto di reiezione di modo comune dell’amplificatore LT6370, si potrebbe fare un passo ulteriore e snellire la configurazione eliminando una coppia di fili, lasciando un solo doppino UTP.

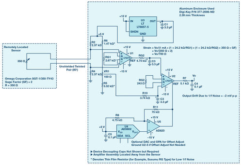
Questa soluzione è illustrata in Figura 5, dove gli ingressi dell'amplificatore U2 sono tenuti bilanciati al fine di mantenere un buon CMR. Da notare come i collegamenti UTP appaiano identici a U2 e abbiano un’identica impedenza verso massa (R2, R4).

Impiego di un singolo cavo UTP per la misura remota.Fig. 5 - Impiego di un singolo cavo UTP per la misura remota.

Con i valori della componentistica mostrata in Figura 5, si avrà una corrente di circa 1 mA attraverso il sensore RSENSOR. Con il valore RG1 dell'amplificatore U1, quello stadio lavora con guadagno G = 10 V/V e replica in uscita una tensione dieci volte superiore a quella presente ai capi di RSENSOR, ovvero circa 3,5 V.

La funzione principale dell'amplificatore U1 è quella di eliminare l’interferenza presente sulla lunga tratta di cavo UTP e reagire soltanto alla tensione del sensore, che equivale alla sua resistenza moltiplicata per la corrente di circa 1 mA che lo attraversa.

Le eccellenti caratteristiche in termini di tensione di offset e deriva ridotte dell’amplificatore LT6370, unite alle prestazioni di CMR eccezionali, lo rendono la scelta più ovvia per questo tipo di applicazioni.

L’altra metà del ponte Wheatstone è composta dalle resistenze R5, R6, e VR1, con una corrente pressoché identica a quella della metà del ponte relativa al sensore.

Sia la tensione del sensore all’uscita di U1, sia la tensione di riferimento al cursore di VR1, raggiungono gli ingressi differenziali di U2 dopo aver attraversato un filtro passa-basso che elimina il rumore indesiderato.

L'amplifcatore U2 è configurato per ottenere un guadagno elevato (G = 1 + 24,2 kΩ/RG2 = 100 V/V) per amplificare la bassissima tensione del sensore applicata al suo ingresso positivo, che viene confrontata con la tensione di riferimento fissa a basso rumore sull’ingresso negativo, derivata da quella di riferimento generata dal circuito integrato LT6657-5.

L’uscita dell'amplificatore U1 rappresenta accuratamente la sollecitazione applicata al sensore incollato all’elemento o al materiale di interesse, che potrà essere utilizzata per pilotare un convetitore analogico/digitale (ADC) o altri dispositivi analoghi per la successiva elaborazione del segnale.

Il covertitore digitale/analogico (DAC) e l’amplificatore operazionale (OPA) opzionali (U4, U5) collegati al pin REF di U2 (che può essere collegato a massa se non serve la regolazione dell’offset) si possono utilizzare per fornire la regolazione fine e l’azzeramento dell’offset d’uscita.

Usando il DAC, è possibile spostare la tensione d’uscita di U2 a una soglia desiderata o un livello di modo comune adeguato al tipo di ADC scelto.

Per esempio, un ADC con una tensione di riferimento di 5 V può essere pilotato direttamente da U2 con l’uscita zero predisposta a 2,5 V utilizzando il DAC per pilotare l’ingresso REF di U2. Realizzato in questo modo, l’ingresso analogico dell’ADC da 0 V a 2,5 V rappresenta lo stato di compressione fisica del sensore, mentre una tensione da 2,5 V a 5 V ne rappresenta lo stato di estensione.

È importante notare che il dispositivo che pilota il pin REF dell'amplificatore U2, AD820 in questo caso, dovrebbe mantenere un’impedenza bassa per eliminare qualsiasi possibile errore di guadagno.

Quella che segue è l’espressione della tensione d’uscita in funzione della resistenza del sensore e del rapporto tra la tensione d’uscita e la sollecitazione (ε) misurata:

Equazione 1

dove ΔRSENSOR rappresenta la variazione della resistenza del sensore dovuta alla sollecitazione

Equazioni

Dove:

L indica la lunghezza del sensore
ε indica l’entità della sollecitazione misurata


Per il sensore scelto:

Rsensor = 350 Ω
GF= 2

Risultanti nella sollecitazione (ε):

Equazione 6


Il ridottissimo errore a basso guadagno dell’amplificatore LT6370 (<0,084% a G = 10 V/V) e la bassa tensione di offset di ingresso (<50 µV massimo in temperatura a specifica) garantisce che a U2 venga fornita la replica reale della tensione del sensore, ripulita dalll’interferenza raccolta dal cavo UTP, da confrontare con la tensione di riferimento afferente all’ingresso invertente di U2.

Il generatore LT6657-5 crea una tensione di riferimento stabile, a basso rumore e deriva, immunizzando l’intero circuito dalla variazione della tensione d’alimentazione. Di particolare importanza risulta il basso livello di rumore di tipo 1/f del generatore LT6657-5, che potrebbe avere un impatto notevole a causa del guadagno elevato del circuito.

Con i semplici filtri passa basso RC (R9, C2 e R10, C3), dimensionati per tagliare intorno ai 10 Hz su ciascun ingresso di U2, il rumore d’uscita può essere ridotto limitando la larghezza di banda.

La bassa frequenza di taglio (inferiore ai 10 Hz) del rumore 1/f dell’amplificatore LT6370 rappresenta un vantaggio, riducendo l’impatto del rumore 1/f, come mostrato in Figura 6. Inoltre, il grafico della densità di rumore in corrente evidenzia come sia molto meglio tenere entrambe le impedenze di ingresso bilanciate per minimizzare l’effetto del rumore in corrente sfruttando la componente correlata del rumore agli ingressi.

Di conseguenza il valore di R10 viene ridotto a 3,74 kΩ al fine di adattare l’impedenza di R9 di 4,75 kΩ , considerata l’impedenza equivalente vista dal cursore di VR1.

Grafici della densità di rumore in corrente/tensione riferiti all’ingresso del LT6370Fig. 6 - Grafici della densità di rumore in corrente/tensione riferiti all’ingresso del LT6370

Riepilogo

Collocare un sensore a ponte ad una certa distanza dall’amplificatore di elaborazione del segnale richiede un amplificatore da strumentazione che consenta di estrarre in modo pulito la tensione differenziale da misurare.

Le caratteristiche dell’amplificatore da strumentazione LT6370 permettono di elaborare in maniera efficace i segnali derivanti da sensori distanti collegati tramite lunghe tratte di cavo.

Il processo produttivo dell’amplificatore LT6370, che impiega riscaldatori integrati nel chip attivati durante i test di produzione per garantire i valori di deriva in temperatura, lo rendono ancora più adatto per applicazioni di monitoraggio remoto, migliorando la longevità e le prestazioni nelle installazioni di difficile manutenzione.

 

*Hooman Hashemi si occupa di caratterizzazione dei prodotti e di progetti applicativi in Analog Devices

 

Fiere e Seminari

Logo FocusonPCB

FocusonPCB - Vicenza, 13-14 maggio 2026

"Focus on PCB – From Design to Assembly” torna a Vicenza il 13 e 14 maggio 2026 confermandosi come l’evento di riferimento in Europa per l’industria dei circuiti stampati e per…

Oscilloscopio MXO 3

Focus on PCB - 13-14 maggio, Fiera di Vicenza