www.strumentazioneelettronica.it

resultsUrl="https://www.strumentazioneelettronica.it/risultati-ricerca/"

Sensore di vuoto PosifaTech PVC3000La nuova serie PVC3000 di sensori di vuoto MEMS a termopila presentati da Posifa Technologies rappresentano una nuova generazione di dispositivi Pirani, il cui principio di misura si basa sulla variazione di conducibilità termica del gas in in funzione della pressione del gas, noto anche come vacuometro a conducibilità.

Questi sensori di vuoro di nuova generazione offrono una più ampio intervallo di misura della pressione, da 1 millitorr (0,13 Pa) a 1 atm (760 torr, o 101 kPa) per eliminare la necessità utilizzare sensori di tipo diverso per rilevare condizioni di vuoto meno spinto.

Infatti, la portata effettiva superiore dei sensori di vuoto tradizionali Pirani è limitata a circa 30 torr. Per misurare il vuoto al di sopra di questo valore, è necessario un ulteriore sensore di pressione piezoresistivo o capacitivo.

Grazie alla loro ampia gamma di portata effettiva, i sensori di vuoto in PVC3000 possono invece misurare il vuoto fino a 1 atm senza la necessità di un sensore di pressione aggiuntivo, consentendo ai progettisti di sostituire due componenti con uno solo nella realizzazione di vuotometri per applicazioni HVAC e industriali.

Per garantire una maggiore affidabilità, Posifa ha inoltre ridisegnato la microstruttura interna dei suoi sensori per renderli più robusti e più resistenti agli shock di pressione e agli effetti della pulizia.

L'azienda amaricana è passata a una piattaforma di produzione basata sulle tecnologie CMOS, con conseguente miglioramento della ripetibilità, uniformità e scalabilità.

Come funziona un sensore Pirani realizzato in tecnologia MEMS

Il principio di base sfrutato dal sensore è che la conducibilità termica dei gas è proporzionale alla pressione nel campo del basso vuoto.

Il sensore MEMS Pirani misura le piccole variazioni di resistenza di un elemento riscaldato derivanti dal calore condotto dal gas circostante. L'elemento riscaldato (che è la resistenza di misura) è costituito da una resistenza a film sottile di platino posta su una membrana termoisolante.

La membrana è sospesa su una cavità microlavorata che ha la superficie inferiore parallela alla membrana, assicurando una misura ripetibile del trasferimento di calore.

Poiché basta solo un piccolo volume di gas per ottenere misure accurate, i sensori MEMS Pirano garantiscono un consumo energetico estremamente basso e tempi di risposta rapidi.

Una resistenza di riferimento, costruita con lo stesso materiale della resistenza di misura (garantendo lo stesso coefficiente termico di resistenza), risiede sul substrato del sensore e può essere utilizzata dal circuito di misura per compensare la variazione della temperatura ambiente.

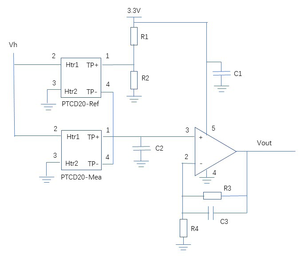
Circuito di misura differenziale per compensare le variazioni di temperaturaUtilizzando una configurazione di misura differenziale (un sensore di riferimento e uno per la misura del vuoto), la serie di sensori PVC3000 consente la compensazione automatica della temperatura interna ed elimina l'influenza di altri fattori ambientali che possono causare la deriva dei sensori.

Il risultato è un'eccellente ripetibilità e stabilità a lungo termine delle misure di vuoto.

Disponibili in contenitori metallici TO5 (PVC3001) o TO46 (PVC3004), i sensori PVC3000 di Posifa offrono tempi di risposta estremamente rapidi, tipicamente inferiori  a2 ms, e funzionano in un intervallo di temperatura compreso tra -25 °C e +85 °C.

Fiere e Seminari

Logo FocusonPCB

FocusonPCB - Vicenza, 13-14 maggio 2026

"Focus on PCB – From Design to Assembly” torna a Vicenza il 13 e 14 maggio 2026 confermandosi come l’evento di riferimento in Europa per l’industria dei circuiti stampati e per…

Oscilloscopio MXO 3

Focus on PCB - 13-14 maggio, Fiera di Vicenza