www.strumentazioneelettronica.it

resultsUrl="https://www.strumentazioneelettronica.it/risultati-ricerca/"

Sensori di corrente integrati Allegro ACS37002 MA LA MCAllegro MicroSystems ha presentato la nuova famiglia di sensori di corrente integrati ACS37002 basati sull'effetto Hall.

Si tratta di una serie di sensori che non richiedono resistori esterni e che garantiscono la misura di intensità di corrente fino a 180 A con un'accuratezza tipica dell'1% sull'intero intervallo di temperature di funzionamento da -40°C a 150°C con una banda passante di 400 Hz.

Il sensore di corrente ACS37002 risulta pertanto particolarmente adatto nelle applicazioni automobilistiche dove si utilizzano spesso circuiti a commutazione che utilizzano dispositivi a semiconduttore di ultima generazione in SiC e GaN per migliorare il rendimento energetico.

Internamente il sensore utilizza due elementi a effetto Hall in configurazione differenziale per eliminare i disturbi dovuti a eventuali campi magnetici esterni ed è disponibile in tre varianti di package a montaggio superficiale ottimizzate per garantire le migliori prestazioni in termini di rumore, isolamento o perdita interna.

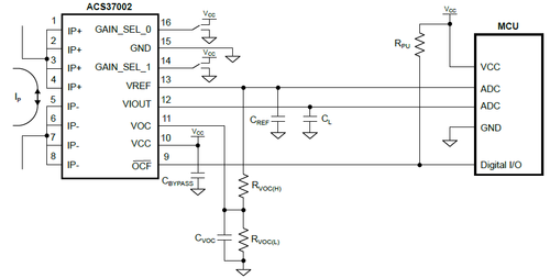
Circuito applicativo sensore di corrente Allegro ACS37002

Oltre che per le applicazioni in ambito automotive, i campi applicativi tipici del sensore ACS37002 comprendono gli inverter fotovoltaici, i caricabatterie e i convertitori DC/DC ad elevato rendimento, dove la misura accurata e rapida delle corrente è un prerequisito per realizzare un anello di controllo ottimizzato.

Il package MA è ottimizzato per garantire il maggior isolamento, con tensione massima di 4,8 kVRMS e ha una resistenza del conduttore di 0,85 mΩ. Il package LA garantisce invece le migliori caratteristiche di sensibilità e rumore con una resistenza di isolamento di 3,6 kVRMS, mentre il più recente package MC offre una resistenza interna del condutture di appena 0,27 mA con una tensione di isolamento di 5 kVrms.

Fiere e Seminari

Logo FocusonPCB

FocusonPCB - Vicenza, 13-14 maggio 2026

"Focus on PCB – From Design to Assembly” torna a Vicenza il 13 e 14 maggio 2026 confermandosi come l’evento di riferimento in Europa per l’industria dei circuiti stampati e per…

Oscilloscopio MXO 3

Focus on PCB - 13-14 maggio, Fiera di Vicenza