www.strumentazioneelettronica.it

resultsUrl="https://www.strumentazioneelettronica.it/risultati-ricerca/"

Monitoraggio parametri vitali biometriciAnalog Devices ha realizzato un circuito integrato specializzato per facilitare la realizzazione di sistemi di misura dell'impedenza molto sensibili a bassissimo consumo, in particolare per applicazioni di rilevamento dei segnali vitali oppure per il monitoraggio di precisione di processi chimici in ambito industriale.

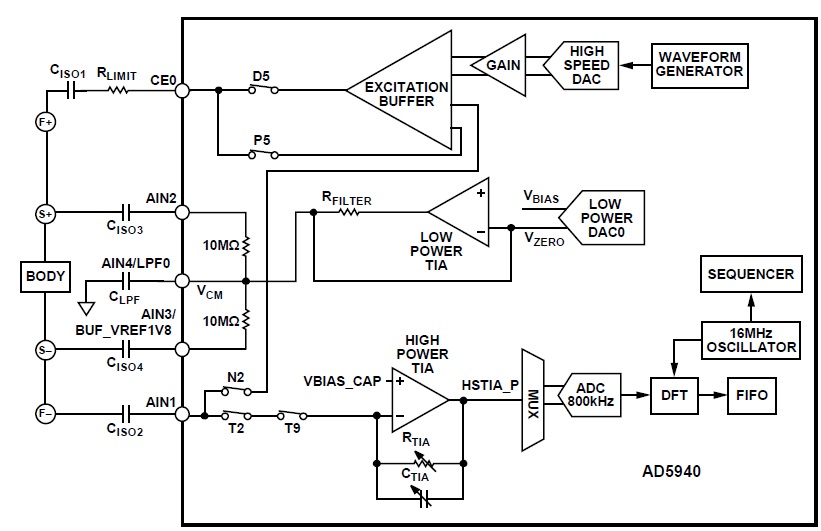
Il front end analogico AD5940 incorpora in un singolo chip tutte le funzionalità per effettuare misure di resistenza e di impedenza di vario tipo, tra cui funzionalità di potenziostato e per spettroscopia di impedenza elettrochimica (EIS), dando la possibilità di effettuare efficacemente misure correlate nel dominio del tempo e della frequenza.

Il dispositivo AD5940 integra al suo interno anche degli acceleratori hardware integrati per effettuare la diagnostica avanzata dei sensori, garantisce eccellente prestazioni in termini di rumore ed è progettato per soddisfare anche le esigenze di sistemi di misura di sistemi sempre attivi in formato indossabile.

Risposta galvanica della pelle (GSR)Schema di principio per la misura della risposta galvanica della pelle (GSR)Rispetto alla soluzioni tradizionali, che richiedevano una molteplicità di circuiti integrato, dai consumi energetici molto superiori, la nuova soluzione a singolo chip di Analog Devices offre notevoli vantaggi in termini di accuratezza a livello di sistema e flessibilità nelle dimensioni, ad esempio per sensori elettrochimici a 2, 3 e 4 elettrodi.

Si tratta di un componente particolarmente adatto per realizzare applicazioni dove l’analisi biologica e chimica ad alta precisione costituisce un fattore essenziale, come nel rilevamento dei gas industriali, l'analisi dei liquidi e dei materiali, monitoraggio dei segni vitali, spettroscopia d’impedenza e gestione delle patologie.

Un'altra potenzonale applicazione di questa tipologia di dispositivi è in ambito automobilistico, ad esempio per valutare le condizioni di stress del guidatore attraverso la misura della bioimpedenza e di altri segnali mediante dei sensori integrati nel volante.

Il potenziostato integrato nel chip consente l’impiego di tecniche di misura standard basate sull’elettrochimica, ovvero misure amperometriche, voltmetriche o di impedenza.

Il chip AD5940 è progettato per l’impiego in sistemi a bio-impedenza per la cura della salute, per misure di impedenza sia della pelle che del corpo e anche per funzionare in combinazione con il front analogico AD8233 per realizzare in un sistema completo per misure bioelettriche/biopotenziali.

Schema tipico per la misura della bioimpedenza a 4 fili con AD9540Schema tipico per la misura della bioimpedenza a 4 fili con AD9540Il front end analogico del chip AD5940 può misurare tensione, corrente e impedenza. Al suo interno contiene due anelli di misura a potenziostato, uno per le misure a banda stretta con la capacità di generare segnali di stimolo in AC fino a 200 Hz e uno a banda larga che può generare segnali segnali di stimolo fino a 200 kHz. Il potenziostato assorbe solo 6,5 µA nella modalità di misura ”biased mode”.

Il canale di misura del dispositivo AD5940 è dotato di un convertitore analogico-digitale (ADC) multicanale con architettura SAR a 16-bit da 800 kSPS connesso ad un buffer d’ingresso con filtro anti-aliasing (AAF) integrato e un amplificatore a guadagno programmabile (PGA).

Il convertitore analogico/digitale ha un intervallo di tensione d’ingresso di ±1,35 V. Un multiplexer d’ingresso anteposto al convertitore consente di selezionare il canale di misura tra i diversi ingressi esterni in tensione e corrente, nonché tra i canali interni in tensione. Quest’ultimi consentono la misura diagnostica on chip delle tensioni d’alimentazione, della temperatura del die e delle tensioni di riferimento.

Fiere e Seminari

Logo FocusonPCB

FocusonPCB - Vicenza, 13-14 maggio 2026

"Focus on PCB – From Design to Assembly” torna a Vicenza il 13 e 14 maggio 2026 confermandosi come l’evento di riferimento in Europa per l’industria dei circuiti stampati e per…

Oscilloscopio MXO 3

Focus on PCB - 13-14 maggio, Fiera di Vicenza